Põhisisu »

Viru-Nigula vald

  • ÜritusedAvaneb uues aknas
  • TurismAvaneb uues aknas
  • Avaleht
  • Sisukaart
Logi sisse
  • Lehe ikoon Üldinfo
    • Kontaktid
    • Uudised ja teated
    • Tutvustus ja asukoht
      • Tutvustus
      • Asukoht
      • Sümboolika
      • Ajalugu
    • Bussitransport
    • Ettevõtlus
      • Info
      • Statistika
      • Ettevõtted
    • Mittetulundusühingud
      • Oluline info
        • Õigusaktid
        • Eraldatud toetused
        • Uudised
        • Lingid
      • Külaseltsid
      • Spordiklubid
      • Muud MTÜd
      • Kogudused
    • Valla osalusega ettevõtted ja MTÜd
      • Liikmelisus MTÜ-des
      • MTÜ Viru-Nigula Valla Toetusgrupp
      • Aseri Kommunaal OÜ
      • Arhiiv
    • Elanikkonna kaitse
      • Kontaktid ja lingid
      • Artiklid
      • Käitumisjuhised
    • Asustusüksused
    • Sõprusvallad
    • Pildigaleriid
    • Toimunud ühinemine
    • Liikuvusuuring
    • Ukraina info
  • Lehe ikoon Juhtimine
    • Üldstruktuur
      • Üldstruktuur
      • Majanduslike huvide deklaratsioonid
    • Vallavalitsus
      • Kontaktid
      • Struktuur
      • Palgaandmed
      • Vabad töökohad
      • Broneeringu vorm
      • Vallavalitsuse koosseis
      • Istungid
        • 2025
        • 2024
        • 2023
        • 2022
        • 2021
        • 2020
        • 2019
        • 2018
        • 2017
    • Vallavolikogu
      • Liikmed
      • Komisjonid
      • Komisjonide protokollid
        • 2025
        • 2024
        • 2023
        • 2022-2021
      • Istungite eelnõud
        • 2025
        • 2024
        • 2023
        • 2022
        • 2021
      • Istungitest osavõtt
      • Istungid
        • 2025
        • 2024
        • 2023
        • 2022
        • 2021
      • Varasemad koosseisud
        • Viru-Nigula Vallavolikogu I koosseis (2017-2021)
          • Liikmed
          • Komisjonid
          • Komisjonide protokollid
          • Istungite eelnõud
          • Istungid
    • Arengukava ja eelarvestrateegia
      • Arengukava ja eelarvestrateegia
      • Lisamaterjalid
      • Arhiiv
    • Üldplaneering
      • Üldplaneering
      • Kehtivad üldplaneeringud
    • Eelarve ja majandusaasta
      • Eelarve ja majandusaasta aruanded
      • Arhiiv
    • Hanked
      • 2025
      • 2024
      • 2023
      • 2022
      • 2021
      • 2020
      • 2019
      • 2018
      • 2017 ja vanemad
    • Vallavara võõrandamine
    • Õigusaktid
    • Dokumendiregistrid
    • Projektid
      • Projektid
      • Arhiiv
    • Tunnustamine
      • Tunnustamine
      • Arhiiv
        • Kunda linn
        • Aseri vald
        • Viru-Nigula vald
    • Teavita probleemist
    • Valimised
      • KOV valimised 2025
      • Euroopa Parlamendi valimised 2024
      • Riigikogu valimised 2023
      • KOV valimised 2021
      • Euroopa Parlamendi valimised 2019
      • Riigikogu valimised 2019
      • KOV volikogu valimised 2017
  • Lehe ikoon Valdkonnad
    • Sotsiaal ja tervishoid
      • Ametnikud
      • Õigusaktid
      • Hallatavad asutused
        • Viru-Nigula Sotsiaalhoolekande Keskus
      • Hoolekandeasutused
      • Toetused ja teenused
        • Sotsiaaltoetused
          • Sotsiaaltoetused
          • Sissetulekust sõltuvad toetused
          • Sissetulekust mittesõltuvad toetused
        • Sotsiaalteenused
          • Sotsiaalteenused
          • Koduteenus
          • Hooldekodu teenus
          • Hooldus ja hooldajatoetus
          • Tugiisikuteenus
          • Sotsiaaltranspordi teenus
          • Muud sotsiaalteenused
      • Abivajajatele
        • Perelepitus
        • Ohvriabi
        • Vaimse tervise teenus
      • Perearstikeskused
      • Apteegid
      • Avaldused ja taotlused
    • Haridus
      • Ametnikud
      • Õigusaktid
      • Koolid
      • Viru-Nigula valla lasteaed Kelluke
      • Huviharidus ja huvitegevus
      • Viru-Nigula valla muusikakool
      • Viru-Nigula valla raamatukogu
      • Analüüsid ja uuringud
      • Arengukava
      • Avaldused ja taotlused
      • Täiskasvanu haridus
    • Kultuur ja noored
      • Õigusaktid
      • Viru-Nigula valla kultuurikeskus
      • Viru-Nigula Avatud Noortekeskus
      • Kultuuriüritused
      • Kultuurikollektiivid
      • Avaldused ja taotlused
      • Avalikud üritused
      • Tänavakaubandus avalikult kasutataval maa-alal ja avalikul üritusel
      • Ilutulestiku korraldamine
    • Sport ja vaba aeg
      • Õigusaktid
      • Spordihooned
      • Spordirajatised
      • Spordiklubid
        • Aseri Spordiklubi
        • LTK Viru-Nigula
        • Sidecar Racing
        • SK White Wolf
        • Rahvaspordiklubi SportKunda
        • Spordiklubi KNT
        • Spordiklubi ML Sport
        • Spordiklubi BAM SPORT
        • Viru-Nigula Motoklubi
        • Viru-Nigula Spordiklubi
    • Ehitus ja planeerimine
      • Ametnikud
      • Õigusaktid
      • Üldplaneering
      • Detailplaneeringud
      • Ehitustegevus
        • Ehitustegevus
        • Ehitamisest
        • Puurkaevu rajamine
        • Kergliiklusteede projekteerimine
      • Arengukava
      • Maamaks
      • Teed ja tänavad
        • Avalikult kasutatavad teed
        • Teehoiukava
        • Kergliiklusteed
      • Hajaasustuse programm
        • 2024
        • 2023
        • 2021
        • 2020
        • 2019
        • 2018
        • 2017
      • Arhiiv
      • Avaldused ja taotlused
    • Keskkond
      • Ametnikud
      • Õigusaktid
      • Järelevalve
        • Ametnikud
      • Jäätmemajandus
        • Jäätmekäitlus
        • Korraldatud jäätmevedu
        • Prügimajad ja prügiplatsid
        • Jäätmejaam
        • Probleemtooted
        • KKK
        • Taotlusvormid
      • Veemajandus
      • Kaugkütte piirkonnad
      • Lemmikloomad
      • Lumelükkamine
      • Mürakaardid
      • Kaevetööd
      • Teede ja tänavate sulgemine
      • Kunda rand
      • Kunda jõgi
      • Tänavavalgustus
      • Reovee kohtkäitlusrajatised
      • Avaldused ja taotlused
      • Raietööd
      • Sõiduload
    • Majanduskeskus
      • Kontaktid
      • Õigusaktid
      • Arengukavad
      • Kalmistud
      • Avaldused ja taotlused
  • Lehe ikoon Teenused ja toimingud
    • SISENE ISETEENINDUSSE
    • Vallakantselei
      • Elukoha registreerimine
      • Sünni registreerimine
      • Esildis Viru-Nigula valla tunnustuse avaldamiseks
    • Sotsiaal ja tervishoid
    • Haridus
    • Kultuur ja noored
    • Ehitus ja planeerimine
    • Keskkond
    • Majandus
    • Mittetulundusühingud
    • Hinnakirjad
    • Isikuandmete töötlemine
      • Isikuandmete töötlemine
      • Küpsiste poliitika
    • Hajaasustuse programm
  • Lehe ikoon Vallaleht
    • Viru-Nigula Valla Teataja
      • Artiklid
      • Paberleht (pdf)
      • Tellimine ja kontakt
      • Arhiiv - endiste valdade lehed
        • Kunda linnaleht Meie kodu
        • Viru-Nigula Teataja
        • Aseri valla leht
  • Elanikkonnakaitse
    • Olulised kontaktid
    • Avalikud varjumiskohad
    • Kerksuskeskused
    • Avariitanklad Eestis
    • Kriisideks valmistumine
  • Valimised

Viru-Nigula vald

  • ÜritusedAvaneb uues aknas
  • TurismAvaneb uues aknas
  • Avaleht
  • Sisukaart
  • Üldinfo
    • Kontaktid
    • Uudised ja teated
    • Tutvustus ja asukoht
      • Tutvustus
      • Asukoht
      • Sümboolika
      • Ajalugu
    • Bussitransport
    • Ettevõtlus
      • Info
      • Statistika
      • Ettevõtted
    • Mittetulundusühingud
      • Oluline info
        • Õigusaktid
        • Eraldatud toetused
        • Uudised
        • Lingid
      • Külaseltsid
      • Spordiklubid
      • Muud MTÜd
      • Kogudused
    • Valla osalusega ettevõtted ja MTÜd
      • Liikmelisus MTÜ-des
      • MTÜ Viru-Nigula Valla Toetusgrupp
      • Aseri Kommunaal OÜ
      • Arhiiv
    • Elanikkonna kaitse
      • Kontaktid ja lingid
      • Artiklid
      • Käitumisjuhised
    • Asustusüksused
    • Sõprusvallad
    • Pildigaleriid
    • Toimunud ühinemine
    • Liikuvusuuring
    • Ukraina info
  • Juhtimine
    • Üldstruktuur
      • Üldstruktuur
      • Majanduslike huvide deklaratsioonid
    • Vallavalitsus
      • Kontaktid
      • Struktuur
      • Palgaandmed
      • Vabad töökohad
      • Broneeringu vorm
      • Vallavalitsuse koosseis
      • Istungid
        • 2025
        • 2024
        • 2023
        • 2022
        • 2021
        • 2020
        • 2019
        • 2018
        • 2017
    • Vallavolikogu
      • Liikmed
      • Komisjonid
      • Komisjonide protokollid
        • 2025
        • 2024
        • 2023
        • 2022-2021
      • Istungite eelnõud
        • 2025
        • 2024
        • 2023
        • 2022
        • 2021
      • Istungitest osavõtt
      • Istungid
        • 2025
        • 2024
        • 2023
        • 2022
        • 2021
      • Varasemad koosseisud
        • Viru-Nigula Vallavolikogu I koosseis (2017-2021)
          • Liikmed
          • Komisjonid
          • Komisjonide protokollid
          • Istungite eelnõud
          • Istungid
    • Arengukava ja eelarvestrateegia
      • Arengukava ja eelarvestrateegia
      • Lisamaterjalid
      • Arhiiv
    • Üldplaneering
      • Üldplaneering
      • Kehtivad üldplaneeringud
    • Eelarve ja majandusaasta
      • Eelarve ja majandusaasta aruanded
      • Arhiiv
    • Hanked
      • 2025
      • 2024
      • 2023
      • 2022
      • 2021
      • 2020
      • 2019
      • 2018
      • 2017 ja vanemad
    • Vallavara võõrandamine
    • Õigusaktid
    • Dokumendiregistrid
    • Projektid
      • Projektid
      • Arhiiv
    • Tunnustamine
      • Tunnustamine
      • Arhiiv
        • Kunda linn
        • Aseri vald
        • Viru-Nigula vald
    • Teavita probleemist
    • Valimised
      • KOV valimised 2025
      • Euroopa Parlamendi valimised 2024
      • Riigikogu valimised 2023
      • KOV valimised 2021
      • Euroopa Parlamendi valimised 2019
      • Riigikogu valimised 2019
      • KOV volikogu valimised 2017
  • Valdkonnad
    • Sotsiaal ja tervishoid
      • Ametnikud
      • Õigusaktid
      • Hallatavad asutused
        • Viru-Nigula Sotsiaalhoolekande Keskus
      • Hoolekandeasutused
      • Toetused ja teenused
        • Sotsiaaltoetused
          • Sotsiaaltoetused
          • Sissetulekust sõltuvad toetused
          • Sissetulekust mittesõltuvad toetused
        • Sotsiaalteenused
          • Sotsiaalteenused
          • Koduteenus
          • Hooldekodu teenus
          • Hooldus ja hooldajatoetus
          • Tugiisikuteenus
          • Sotsiaaltranspordi teenus
          • Muud sotsiaalteenused
      • Abivajajatele
        • Perelepitus
        • Ohvriabi
        • Vaimse tervise teenus
      • Perearstikeskused
      • Apteegid
      • Avaldused ja taotlused
    • Haridus
      • Ametnikud
      • Õigusaktid
      • Koolid
      • Viru-Nigula valla lasteaed Kelluke
      • Huviharidus ja huvitegevus
      • Viru-Nigula valla muusikakool
      • Viru-Nigula valla raamatukogu
      • Analüüsid ja uuringud
      • Arengukava
      • Avaldused ja taotlused
      • Täiskasvanu haridus
    • Kultuur ja noored
      • Õigusaktid
      • Viru-Nigula valla kultuurikeskus
      • Viru-Nigula Avatud Noortekeskus
      • Kultuuriüritused
      • Kultuurikollektiivid
      • Avaldused ja taotlused
      • Avalikud üritused
      • Tänavakaubandus avalikult kasutataval maa-alal ja avalikul üritusel
      • Ilutulestiku korraldamine
    • Sport ja vaba aeg
      • Õigusaktid
      • Spordihooned
      • Spordirajatised
      • Spordiklubid
        • Aseri Spordiklubi
        • LTK Viru-Nigula
        • Sidecar Racing
        • SK White Wolf
        • Rahvaspordiklubi SportKunda
        • Spordiklubi KNT
        • Spordiklubi ML Sport
        • Spordiklubi BAM SPORT
        • Viru-Nigula Motoklubi
        • Viru-Nigula Spordiklubi
    • Ehitus ja planeerimine
      • Ametnikud
      • Õigusaktid
      • Üldplaneering
      • Detailplaneeringud
      • Ehitustegevus
        • Ehitustegevus
        • Ehitamisest
        • Puurkaevu rajamine
        • Kergliiklusteede projekteerimine
      • Arengukava
      • Maamaks
      • Teed ja tänavad
        • Avalikult kasutatavad teed
        • Teehoiukava
        • Kergliiklusteed
      • Hajaasustuse programm
        • 2024
        • 2023
        • 2021
        • 2020
        • 2019
        • 2018
        • 2017
      • Arhiiv
      • Avaldused ja taotlused
    • Keskkond
      • Ametnikud
      • Õigusaktid
      • Järelevalve
        • Ametnikud
      • Jäätmemajandus
        • Jäätmekäitlus
        • Korraldatud jäätmevedu
        • Prügimajad ja prügiplatsid
        • Jäätmejaam
        • Probleemtooted
        • KKK
        • Taotlusvormid
      • Veemajandus
      • Kaugkütte piirkonnad
      • Lemmikloomad
      • Lumelükkamine
      • Mürakaardid
      • Kaevetööd
      • Teede ja tänavate sulgemine
      • Kunda rand
      • Kunda jõgi
      • Tänavavalgustus
      • Reovee kohtkäitlusrajatised
      • Avaldused ja taotlused
      • Raietööd
      • Sõiduload
    • Majanduskeskus
      • Kontaktid
      • Õigusaktid
      • Arengukavad
      • Kalmistud
      • Avaldused ja taotlused
  • Teenused ja toimingud
    • SISENE ISETEENINDUSSE
    • Vallakantselei
      • Elukoha registreerimine
      • Sünni registreerimine
      • Esildis Viru-Nigula valla tunnustuse avaldamiseks
    • Sotsiaal ja tervishoid
    • Haridus
    • Kultuur ja noored
    • Ehitus ja planeerimine
    • Keskkond
    • Majandus
    • Mittetulundusühingud
    • Hinnakirjad
    • Isikuandmete töötlemine
      • Isikuandmete töötlemine
      • Küpsiste poliitika
    • Hajaasustuse programm
  • Vallaleht
    • Viru-Nigula Valla Teataja
      • Artiklid
      • Paberleht (pdf)
      • Tellimine ja kontakt
      • Arhiiv - endiste valdade lehed
        • Kunda linnaleht Meie kodu
        • Viru-Nigula Teataja
        • Aseri valla leht
  • Elanikkonnakaitse
    • Olulised kontaktid
    • Avalikud varjumiskohad
    • Kerksuskeskused
    • Avariitanklad Eestis
    • Kriisideks valmistumine
  • Valimised
  • Logi sisse
  • Viru-Nigula vald
  • Juhtimine
  • Vallavalitsus
  • Struktuur

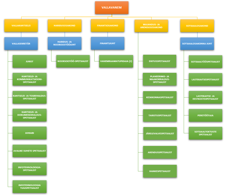
Struktuur

 

Viru-Nigula vallavalitsuse struktuuri ja teenistuskohtade koosseisu muutmine 18.09.2025 (viide)

Viru-Nigula vallavalitsuse struktuuri ja teenistuskohtade koosseisu kehtestamine 21.12.2023 (viide)

Viru-Nigula vallavalitsuse struktuuri ja teenistuskohtade koosseisu muutmine 05.04.2023 (viide)

Viru-Nigula vallavalitsuse struktuuri ja teenistuskohtade koosseisu kinnitamine 24.11.2022 (viide)

 

Viru-Nigula vald - Kasemäe 19,
Kunda 44107
Tel: 325 5960
vallavalitsus@viru-nigula.ee
Kõik kontaktid
https://viru-nigula.ee

Anna tagasisidet

Saada meile uudis, lugu, vihje...
Ava vorm